体坛周报全媒体记者毕陌报道
新赛季中超开赛已经一周,最大的话题就是满天飞的红黄牌,足协接二连三的罚单以及王小平主任的书法。

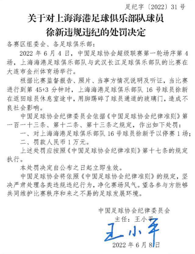
还有据说是徐新踹坏的大连金州体育场大门,不知道修好了没有,今晚上海海港还要在这里踢河北争取赛季首胜。

徐新除了粗暴犯规红牌被罚一次,冲动破坏公物被罚一次,因此还多一张罚单。

针对联赛的红黄牌问题,以及足协的罚单,照样少不了各种争议。足协罚单自然有内部的标准和各种考量,至于罚单开得合不合适,见仁见智。
不过我们可以看看隔壁联赛是怎么做的,刚好这两天日本有一个类似的案例。
上周末J2联赛大宫松鼠主场迎战水户蜀葵,下半场刚开始不久,客队已经取得了2:0领先。

第61分钟,水户蜀葵进攻箭头木下康介反击中沿右路突破,横传门前队友被回防到位的防守球员挡出底线。

错失反击良机,门前队友抱头叹惜,随着惯性跑出底线的木下康介有些懊恼,看到面前是广告牌,顺便踢了一脚。

看起来是个球场上司空见惯的发泄动作,就像吐痰一样对吧。
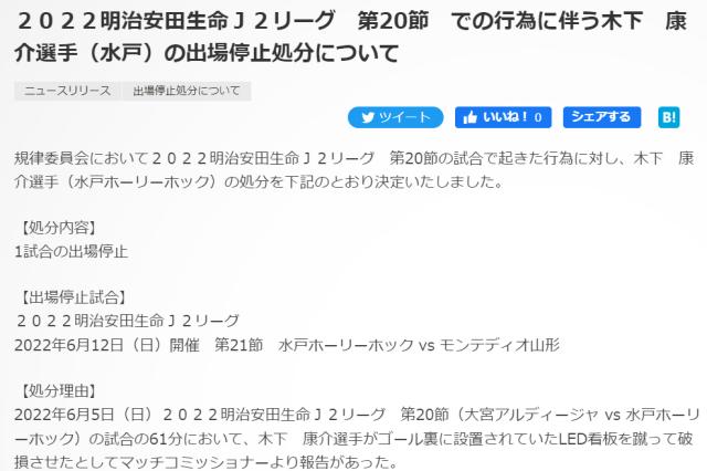
周四,J联赛为此开出了一张罚单。

罚单说,木下康介这一脚把LED广告牌踢坏了,然后给了木下康介一场停赛,这周日水户蜀葵主场对山形山神的比赛没法踢了。
接着,水户蜀葵又专门为这个事件开了一个新闻发布会。
新闻发布会上,水户蜀葵公布了球队内部对木下康介的处罚。除了这周末的联赛,俱乐部再追加一场禁赛: 下周末客场对熊本深红的比赛也不准上场。

这下水户蜀葵接下来两场比赛都少了球队头号球星。
木下康介年少成名,高中毕业就直接旅欧,加入了弗莱堡青训营,虽然没能在德甲站稳脚跟,但是之后去了北欧联赛踢了好几年,在瑞典哈尔姆斯塔德的时候单赛季进球能够上双。
在欧洲闯荡接近10年后,木下康介去年决定回国,从挪威斯塔贝克队加盟了浦和红钻——然而主力位置竞争不过球队同样从挪威引进的博德闪耀王牌射手容克尔,然后木下康介做了一个令人惊讶的决定: 降档加盟J2联赛的万年中游队水户蜀葵。
问题是木下康介现在才27岁,还是日本足坛稀有的高中锋,换个J1联赛球队踢主力应该不成问题。
到了J2联赛,木下康介果然是超班水平,在整体实力有限的水户蜀葵半个赛季打入8球,排名射手榜第二。

这个,顺脚踢下广告牌,好像欧洲足坛太常见了吧。
看看人家大伊布踢广告牌,都把广告牌踢变形了说。

何况当时水户蜀葵已经2球领先,木下康介戾气并不大,从视频上看,踹LED广告牌的力道并不大,和当时吃了红牌,一肚子无名火的徐新这脚力道无法相比。

但是不管怎么说,LED广告牌就是坏了,J联赛因此给了一场禁赛,俱乐部又加了一场。
日本联赛的罚单是怎么量刑的?点击这里
继续。