• 开云唯一入口-【记意电波】意甲3月最佳重登巅峰 他用门牙换进球

    本期主播:沈天浩,小五 记意电波三月最佳球员出炉,一起来听听他的故事...

    xiaoqiao 28 0 2026-02-27

  • kaiyun官网-李霄鹏:战沙特是一场绞杀 为中国足球的脸面而战

    体坛周报全媒体原创 北京时间3月23日晚间,世预赛亚洲区12强赛第9轮中国与沙特一战的赛前发布会进行,中国队主帅李霄鹏出席。...

    xiaoqiao 32 0 2026-02-27

  • 开云唯一入口-这就是冠军相!四大主力缺阵凯尔特人险些扳倒猛龙

    体坛周报全媒体记者 李辉 当我们每日不停向前时,有的时候你需要停下来进行一些必要的思考。 过去一段时间,波士顿凯尔特人队无疑是整个联盟状态最好的球队,仅仅2个多月的时间,他们就从东部第11爬升到...

    xiaoqiao 29 0 2026-02-27

  • kaiyun官网-欧文主场首秀22投6中,只因布鲁克林的观众太热情?

    体坛周报全媒体记者林克报道 距离凯瑞·欧文上一次在巴克莱中心登场亮相,已经过去了足足9个月时间。在这9个月里,不管是NBA还是这个世界,可以说是风云变幻。身处其中的欧文,也在很长一段时间里陷入到舆...

    xiaoqiao 34 0 2026-02-27

  • kaiyun官网-膝伤令罗威时刻承受痛苦 季后赛多次抽取膝盖积液

    体坛周报全媒体记者 孔阳 季后赛本应该是罗威大放光彩的舞台。 这位24岁的内线球员在本赛季迎来了自己爆发的一季,他在常规赛场均能够贡献10.0分9.6篮板另外还有2.2次封盖。出色的身体天赋让他...

    xiaoqiao 32 0 2026-02-24

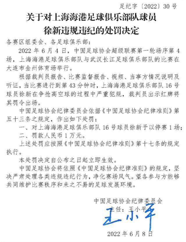
  • kaiyun官网-中超接二连三的罚单重不重?看看日本联赛类似案例

    体坛周报全媒体记者毕陌报道 新赛季中超开赛已经一周,最大的话题就是满天飞的红黄牌,足协接二连三的罚单以及王小平主任的书法。...

    xiaoqiao 33 0 2026-02-24

  • www.kaiyun.com-马内回家探亲 塞内加尔球迷见到偶像激动语无伦次

    体坛周报全媒体记者毕陌报道 这两天国际比赛日,东京国立竞技场6万多观众的掌声鼓励声中,日本队在斯图加特队长远藤航的带领下抵抗巴西队进攻大半场。大田世界杯球场4万多名球迷的热切注视下,孙兴慜的任意球...

    xiaoqiao 38 0 2026-02-24

  • kaiyun官网-【观察】黄蜂锁定阿特金森 他能带队取得突破吗?

    体坛周报全媒体记者 李辉 当地时间6月10号,据NBA著名记者沙姆斯·查拉涅报道,黄蜂队和肯尼·阿特金森达成一致,后者将成为球队新主帅,据悉,阿特金森和黄蜂签下了一份长达4年的合同,这足以说明黄蜂...

    xiaoqiao 31 0 2026-02-24

  • KAIYUN登录-专访张之臻③:新婚第一年 背着球包离家飘荡一整年

    体坛周报全媒体记者 张奔斗 ATP挑战赛里的小伙伴们,都不相信今年是张之臻结婚的第一年。“你说你都结婚了?今年是新婚第一年?那你还要不着家地在国外连打一整年?”他们通常这样不可思议地连续追问,一脸...

    xiaoqiao 31 0 2026-02-24

  • kaiyun官网-​泰山自认不在最佳状态:虽赢开门红但赢得不痛快

    体坛周报全媒体记者王晓瑞报道 想过艰难,但没想到如此艰难。尽管郝伟赛前声称“效率决定结果”,但其实在比赛中,真正为此而困扰的是浙江队,“我们是有几个明显的得分机会,比对方还要好的机会,但很可惜,没...

    xiaoqiao 39 0 2026-02-24

  • 返回顶部小火箭